把搜索、判断、成文、审稿、配图与公众号发布收进同一条商业文章生产线

AI Writer / Writing Workspace 是一套面向中文商业文章生产的全流程工作台。它把选题配置、多轨研究、讨论方向、大纲审阅、分段写作、终审去 AI 化、配图生成与微信发布串成一条可观测、可反复打磨、可直接交付的内容工作流。

角色: 全栈开发 / 写作工作流设计类型: AI 内容生产工作台2026
[00] 核心能力
01

多轨研究与方向闸门

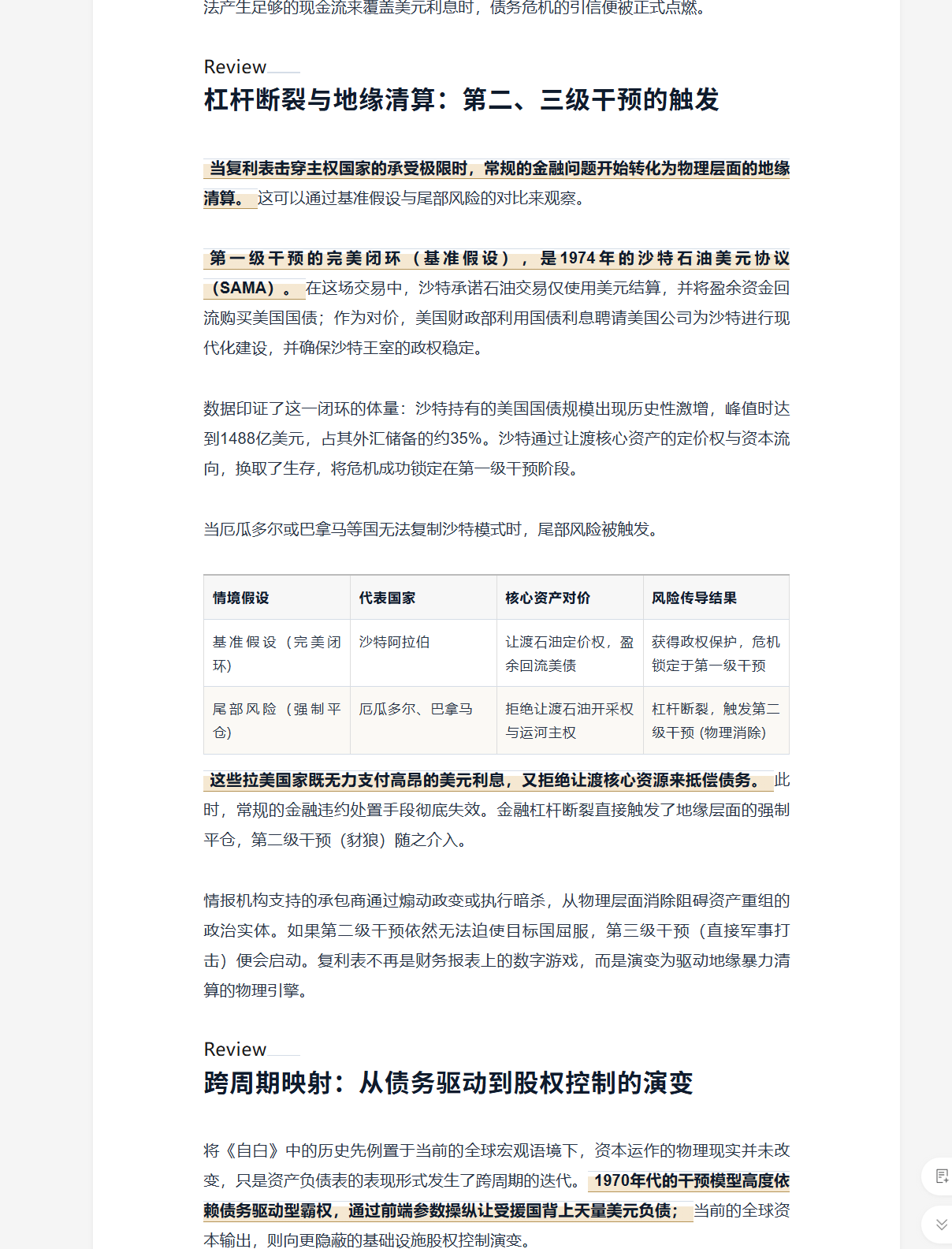
系统先并行跑综合、量化、人文三条研究轨道,把资料收束为统一资料库,再基于资料库生成 5 个讨论方向供用户挑选和二次细化。文章不是从“直接开写”开始,而是先把判断框架锁定。

02

大纲先行的长文分段写作

在正文生成前,用户必须先审阅文章大纲。随后系统继续提炼 writing insights、evidence cards 与 chunk plan,把长文拆成稳定的分段写作任务,再逐段成文并最终缝合为完整文章。

03

杂志级终审与去 AI 化精修

成文之后并不会直接导出,而是进入终审循环、去 AI 化检查与句级终修。系统把“像成熟编辑写成的文章”当成发布门槛,并通过可见进度把这套质量控制流程显式化。

04

配图系统与公众号发布链路

文章完成后还能继续进入配图系统与微信公众号发布链路。系统支持先规划插图位、再逐张渲染与回看版本,并把公众号预览、草稿落库和发布前终检都收进同一工作台。

[01] 用户痛点
  • 01

    商业文章生产通常被拆散在搜索、笔记、写作、审稿、配图和发布多个工具里,信息上下文频繁断裂。

  • 02

    长文如果一次性直接生成,结构经常返工,文风容易漂成模板化与 AI 腔,越改越失控。

  • 03

    文章写完之后,配图、交付和公众号发布往往还要在外部系统重复配置,形成新的人工断层。

[02] 用户路径与方案

路径 A:主题驱动的商业文章生产

输入主题与任务约束 -> 多轨研究汇总资料库 -> 选择讨论方向 -> 审阅大纲 -> 分段写作 -> 终审发布。

[03] 产品能力

5 步主导航 + 15 段内部流水线:从任务配置、研究、方向、大纲到成稿与发布,全程状态可见。

五个候选讨论方向 + 补充偏好重生成功能:先选切口,再定正文,不让论点在写作中途漂移。

writing_insights、evidence_cards、chunk_plan 三套中间产物:把“怎么写”与“写什么证据”显式化。

终审、去 AI 化、句级终修三道质量门:把可发布性当作独立工程步骤,而不是事后补丁。

配图系统、素材 ZIP、正文 PDF、公众号预览与草稿箱:从正文完成一路延伸到交付和分发。

[04] 业务影响
结果 01

把商业文章从一次性 Prompt 产物改造成可审计、可回看、可阶段验收的生产流程。

结果 02

把研究、长文写作、审稿、去 AI 化、配图与公众号发布串成一个连续工作台。

结果 03

支持多风格库运行时资产加载、可选 Deep Research 与前后端分离的模块化扩展。

结果 04

沉淀出一套适合中文商业内容生产的长流程 AI 产品交互范式。

[05] 用户流程手册

产品交互与使用流

[06] 设计哲学

产品设计底层逻辑